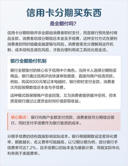
什么是信用卡分期付款?
就是你在购买手机时,选择将总价款分成若干期(如12期、24期)来支付,而不是一次性付清,银行会根据你的分期金额和期数,收取一定的手续费(有些活动是免手续费的)。

(图片来源网络,侵删)
核心优势:
- 缓解现金流压力: 无需一次性支付大额资金,减轻经济负担。
- 享受免息优惠: 在特定活动期间,可以“免费”提前使用新手机。
- 积累信用卡积分/里程: 消费可以累积信用卡的各种权益。
在哪里可以进行信用卡分期买手机?
主要有以下三种渠道,各有优劣:
通过手机品牌官方商城/电商平台(如京东、天猫、苏宁等)
这是最主流、活动也最频繁的方式。
- 操作流程:
- 选择商品: 在京东、天猫、品牌官网等平台选择你想要的手机。
- 选择支付方式: 在结算页面,找到“信用卡分期”或“白条/花呗分期”等选项,银行信用卡分期通常会和“白条”等消费信贷产品合作。
- 选择分期期数: 系统会显示可选的分期数(如3期、6期、12期、24期)和每期手续费率。重点查看是否有“免息”或“0费率”活动。
- 填写信息并提交: 确认分期方案后,跳转至银行页面或平台支付页面,完成支付。
- 优点:
- 活动多: 各大银行为了抢占市场份额,经常与电商平台合作推出免息分期活动。
- 选择多: 可以对比不同品牌和型号的手机。
- 流程便捷: 整个过程在App或网站上就能完成,非常方便。
- 缺点:
可能需要绑定并开通该银行的合作支付工具(如京东白条)。
(图片来源网络,侵删)
通过银行信用卡App或官网
如果你已经有某张信用卡,可以直接在银行的官方渠道申请分期。
- 操作流程:
- 登录银行App: 登录你信用卡所属银行的手机银行App。
- 寻找分期入口: 在首页或“信用卡”栏目下,寻找“分期商城”、“信用卡商城”或“分期付款”等入口。
- 挑选手机: 商城内会上架支持分期付款的手机型号。
- 选择分期并支付: 选择手机后,选择分期期数,确认信息后完成支付。
- 优点:
- 安全可靠: 直接在银行官方渠道操作,信息更安全。
- 专属活动: 有时会提供银行内部员工的专属优惠或更高额度的分期。
- 缺点:
- 选择较少: 手机型号和品牌可能不如电商平台丰富。
- 活动可能较少: 免息活动的频率和力度可能不如与电商合作的渠道。
在线下实体店(如品牌专卖店、电器卖场)
这种方式比较传统,但在购买时可以亲手体验手机。
- 操作流程:
- 挑选手机: 在店内看好手机型号和价格。
- 询问分期: 向店员咨询是否支持信用卡分期付款,以及支持哪些银行的卡。
- 提供信息: 通常需要你提供身份证和信用卡,店员可能会用POS机进行“大额分期”操作。(注意:这和普通的POS消费不同,是专门的分期业务)
- 审核与签约: 银行或第三方机构会进行简单的审核,然后让你签署分期协议。
- 优点:
- 即买即得: 可以马上拿到手机。
- 体验实物: 可以亲手触摸、感受手机。
- 缺点:
- 手续费可能更高: 线下分期的手续费率通常比线上活动要高,且免息活动较少。
- 流程繁琐: 需要提供纸质材料,等待审核,耗时较长。
- 存在风险: 需要警惕不法商家捆绑销售或收取额外费用。
详细操作步骤(以线上电商为例)
这里以最常见的“京东/天猫 + 银行信用卡分期”为例,说明具体步骤:
-
第一步:确认信用卡额度
在购买前,务必通过银行App或电话客服查询你的信用卡可用额度,确保额度足够支付手机的首付款(如果分期需要首付)或第一期款项。
-
第二步:选择手机并进入支付页面
在电商平台(如京东)上找到心仪的手机,加入购物车并进入结算页面。
-
第三步:选择“信用卡分期”支付方式
- 在支付方式列表中,找到类似“信用卡分期”、“X银行信用卡分期”或“白条分期”的选项。
- 点击进入,系统会显示支持分期付款的银行列表。
-
第四步:选择银行和分期期数(最关键的一步)
- 选择你的信用卡所属的银行。
- 选择你想要的分期期数(如12期、24期)。
- 仔细阅读分期说明,确认以下几点:
- 是否免息? 这是最重要的!如果显示“0费率”或“免息”,恭喜你,这是最好的选择。
- 手续费率是多少? 如果不免息,会显示每期的手续费率,0.6%/期”,那么12期的总手续费就是 0.6% * 12 = 7.2%,你需要计算总成本是否划算。
- 是否有首付? 有些分期活动可能需要先支付一部分款项(如10%),剩余部分再分期。
-
第五步:确认信息并完成支付
确认分期方案、每期还款金额和总金额无误后,输入信用卡的CVV码(卡背面末三位)和短信验证码,完成支付。
-
第六步:等待收货并按时还款
支付成功后,等待商家发货,手机到手后,记得从下个月开始,按时足额偿还信用卡分期账单。
重要注意事项(必读!)
-
警惕“0利息”背后的“高手续费”
- 有些商家宣传“0利息”,但会收取一笔不菲的“分期手续费”或“服务费”,在计算时,一定要看“年化利率”,有些分期产品的实际年化利率可能高达10%以上,比银行贷款还高。“免息分期”才是最优选择。
-
了解分期手续费的计算方式
- 等额本息: 最常见的方式,每期还款金额固定,包含本金和手续费,总利息 = 每期手续费 * 期数。
- 手续费一次性收取: 有些分期会将所有手续费在第一期一次性扣除,这意味着你实际收到的钱是“总价 - 手续费”,但每个月仍要按总价还款,这种方式的实际成本非常高。
-
按时还款,避免逾期
- 分期也是信用卡消费,一旦逾期,会产生高额的逾期利息和违约金,严重影响你的个人征信。务必设置自动还款或闹钟提醒。
-
仔细阅读分期协议
在确认支付前,花一分钟时间阅读协议条款,特别是关于提前还款的规定,有些分期业务提前还款需要支付剩余所有手续费,非常不划算。
-
保护个人信息和卡片安全
在线上操作时,确保在安全的网络环境下进行,不要泄露信用卡的CVV码和短信验证码。
用信用卡分期买手机是一个很好的消费工具,但关键在于“用对地方,看清条款”。
- 首选渠道: 大型电商平台(京东、天猫),因为活动多、选择多、免息概率高。
- 核心要点: 寻找“免息分期”活动,仔细核对每期还款额和总费用。
- 行为准则: 量力而行,按时还款,维护好个人信用。
希望这份详细的指南能帮助你顺利买到心仪的手机!
