你需要做的不是为耳机本身安装“安卓软件”,而是使用 安卓手机上的官方设置 来连接和管理耳机,也有一些优秀的第三方应用可以增强你的使用体验。

(图片来源网络,侵删)
核心方法:使用安卓官方设置连接
这是最基础也是最必须的一步,任何安卓手机都能操作。
-
准备工作:
- 确保你的安卓手机(如三星、小米、华为、谷歌Pixel等)和苹果蓝牙耳机都已充满电。
- 将耳机放入充电盒(或为AirPods Max开机),使其处于配对模式,具体操作:
- AirPods / AirPods Pro: 打开充电盒盖,或将耳机放入盒中,然后保持盒盖打开几秒钟,直到指示灯开始闪烁白色。
- AirPods Max: 同时按住数字旋钮和降噪按钮,直到状态指示灯闪烁白色。
-
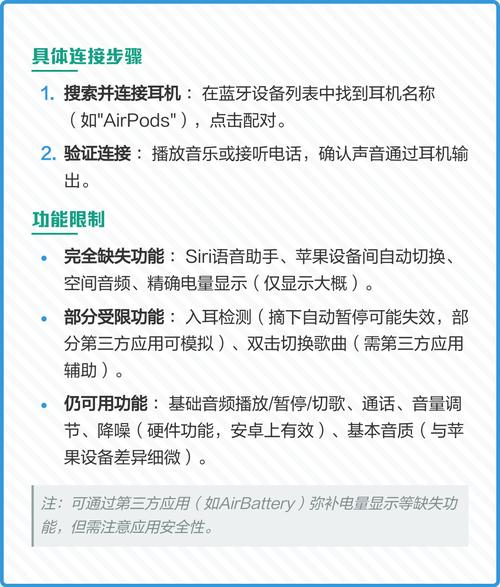
在安卓手机上连接:
- 打开你安卓手机的 “设置” 应用。
- 进入 “蓝牙” 或 “连接” 菜单。
- 点击 “扫描” 或 “搜索设备”。
- 在设备列表中,找到你的耳机,名称通常是 “AirPods” 或 “AirPods Pro” 等。
- 点击该名称进行配对,根据提示,可能需要在耳机上再按一次按钮以完成连接。
-
连接成功:
(图片来源网络,侵删)连接成功后,你的安卓手机状态栏会出现蓝牙图标,并且耳机名称旁边会显示“已连接”。
如何提升安卓使用体验?(关键部分)
连接成功后,你会发现很多苹果设备上的“魔法”功能在安卓上无法使用,
- 自动切换(从一个设备无缝切换到另一个)
- 精确的电量显示(只显示耳机和充电盒的粗略电量)
- 一键设置“嘿 Siri”
- 空间音频
为了弥补这些功能缺失,你可以使用以下方法:
使用官方的“查找”App(功能有限)
苹果的“查找”App在安卓上也能使用,但功能被大幅削弱了。

(图片来源网络,侵删)
- 下载App:在安卓应用商店搜索并下载 “查找” (Find My) App。
- 主要功能:
- 查找耳机:当耳机离线时,可以将其置于“丢失模式”,如果有人捡到,App会显示一个通知,让他们可以联系你,如果耳机在你附近,可以触发声音。
- 查看电量:这是它在安卓上最有用的功能之一,可以相对准确地显示耳机和充电盒的电量。
- 局限性:它不能用来设置名称、查找位置历史记录或与其他苹果设备协同工作。
使用第三方App(强烈推荐)
第三方App通过系统级模拟或利用耳机本身的协议,实现了苹果官方在安卓上不支持的功能,这是提升体验的最佳途径。
最推荐的第三方App:
| App名称 | 主要功能 | 优点 | 缺点 |
|---|---|---|---|
| EarPods | 功能最全面 • 显示左右耳精确电量 • 自定义双击/长按功能(如切歌、唤醒语音助手) • 一键查找(播放声音) • 查看固件版本 • 自定义名称 |
界面美观,功能强大,免费版已足够使用,是安卓使用AirPods的首选App。 | 可能需要授予一些额外的权限(如无障碍权限)来实现功能。 |
| AirBuddy | 功能全面,界面精美 • 精确电量显示 • 快速连接/断开 • 自定义手势 • 查找功能 |
设计感强,动画流畅,功能与EarPods类似。 | 部分高级功能可能需要付费解锁,且对部分安卓机型的兼容性可能不如EarPods。 |
| Pods | 轻量级,专注核心功能 • 精确电量显示 • 自定义手势 • 查找功能 |
界面简洁,不占资源,专注于解决核心痛点。 | 功能相对前两者较少,没有自定义名称等高级功能。 |
如何使用这些App?
- 在 Google Play Store 或你手机的应用商店中搜索并下载上述App之一(推荐先尝试 EarPods)。
- 打开App,它会自动检测到你已连接的AirPods。
- 你就可以在App内看到详细的电量信息,并根据提示设置自定义手势等。
安卓与苹果设备使用体验对比总结
| 功能 | 苹果设备 (iPhone/iPad/Mac) | 安卓设备 |
|---|---|---|
| 连接 | 无缝自动弹窗,一键连接 | 需在蓝牙设置中手动搜索配对 |
| 设备间切换 | “嘿 Siri,切换到iPhone” 或自动切换 | 不支持,需手动断开再连接另一设备 |
| 电量显示 | 非常精确,显示左右耳和充电盒的百分比 | 系统显示粗略,需通过第三方App(如EarPods)查看精确电量 |
| 名称设置 | 可在“查找”App中轻松修改 | 无法在系统设置中修改,部分第三方App支持 |
| 操作自定义 | 有限,只能在“设置”中调整麦克风模式 | 非常灵活,可通过第三方App自定义双击/长按功能 |
| 主动降噪/通透模式 | 完全支持,可调节 | 完全支持,可在系统或第三方App中调节 |
| 空间音频 | 支持(需特定内容) | 不支持 |
| 查找功能 | 功能强大,可查看位置、播放声音、标记为丢失 | 功能受限,只能播放声音或设置为丢失模式,无法查看实时位置 |
- 基础连接:通过安卓手机的 “设置” -> “蓝牙” 即可完成连接。
- 提升体验:为了获得接近苹果设备的体验,强烈建议安装一个第三方App,如
EarPods,它能解决你最关心的电量显示和手势自定义问题。 - 调整心态:接受在安卓上无法使用苹果生态协同功能(如自动切换)的现实,专注于耳机本身优秀的音质、舒适度和降噪功能。
希望这个详细的解答能帮助你更好地在安卓手机上使用你的苹果蓝牙耳机!
