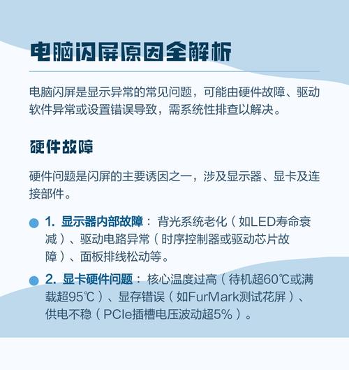
电脑闪屏背后究竟藏着什么问题?

99ANYc3cd6
预计阅读时长 10 分钟
位置: 首页 电脑 正文

为了方便您排查,我将原因分为三大类软件问题硬件问题显示器/连接问题,并按照从易到难的顺序为您列出解决方案。

电脑老是闪屏是什么原因
(图片来源网络,侵删)

第一类:软件问题(最容易解决)

这类问题通常与操作系统、驱动程序或应用程序有关。

显示驱动程序问题(最常见)

显卡驱动是导致闪屏的头号嫌疑对象,驱动程序损坏、不兼容或过都可能导致显示异常。

  • 解决方案:
    • 更新驱动:
      • NVIDIA/AMD/Intel显卡: 访问显卡官方网站(NVIDIA、AMD、Intel),下载并安装最新版的稳定驱动程序,不要依赖Windows自带的更新,官网驱动更可靠。
      • 通过设备管理器更新: 右键点击“此电脑” -> “管理” -> “设备管理器”,找到“显示适配器”,右键点击你的显卡,选择“更新驱动程序” -> “自动搜索驱动程序”。
    • 回滚或重装驱动:
      • 如果是更新后出现问题,可以尝试回滚到之前的版本。
      • 如果无效,可以完全卸载当前驱动(建议使用DDU等第三方工具进行彻底清理),然后重新安装一个稳定版本的官方驱动。

系统文件损坏

Windows系统文件如果损坏,也可能引发各种显示问题。

  • 解决方案:
    • 运行系统文件检查器,在开始菜单搜索“cmd”或“命令提示符”,右键点击它,选择“以管理员身份运行”。
    • 在弹出的黑色窗口中输入 sfc /scannow 然后按回车。
    • 等待扫描完成,它会自动修复找到的问题,完成后重启电脑。

高对比度或辅助功能设置被误开启

Windows的“高对比度”模式如果被意外开启,屏幕会变得非常刺眼且闪烁。

电脑老是闪屏是什么原因
(图片来源网络,侵删)
  • 解决方案:
    • Win + I 打开设置。
    • 进入“轻松使用”(或“辅助功能”)-> “高对比度”。
    • 确保“开启高对比度”的开关是关闭状态。

背景程序冲突

某些软件(尤其是桌面美化、屏幕录制、游戏加速器等)可能会与系统图形接口冲突,导致闪屏。

  • 解决方案:
    • 干净启动: 这是最有效的排查方法。
      1. Win + R,输入 msconfig 并回车。
      2. 在“系统配置”窗口中,切换到“服务”选项卡,勾选“隐藏所有Microsoft服务”,然后点击“全部禁用”。
      3. 切换到“启动”选项卡,点击“打开任务管理器”。
      4. 在任务管理器中,禁用所有启动项(右键 -> 禁用)。
      5. 关闭任务管理器和系统配置窗口,重启电脑。
      6. 如果重启后闪屏消失,说明是某个后台程序导致的,你需要逐一重新启用启动项和服务,找出是哪个程序引起的问题。

第二类:硬件问题(排查起来稍复杂)

如果软件方法都无效,那很可能是硬件出了问题。

内存条问题

内存条接触不良或损坏是导致系统不稳定、蓝屏、闪屏的常见硬件原因。

  • 解决方案:
    • 重新插拔内存条: 关闭电脑并断开所有电源,打开机箱,将内存条拔下来,用橡皮擦或干净的干布擦拭金手指部分,然后重新插回插槽,确保卡扣扣紧,如果有多根内存条,可以尝试只插一根,看问题是否解决,以确定是哪根内存条的问题。

显卡问题

显卡本身、供电或与主板的连接出问题也会导致闪屏。

电脑老是闪屏是什么原因
(图片来源网络,侵删)
  • 解决方案:
    • 重新插拔显卡: 和内存条类似,将显卡从主板上拔下,清理金手指,然后重新插回,确保供电线都插紧。
    • 检查显卡风扇: 观察显卡风扇是否正常转动,如果风扇卡死或灰尘过多导致散热不良,显卡可能会因过热而降频或出现异常,从而闪屏,需要清理灰尘或更换风扇。

电源供应不足或不稳定

劣质或老化的电源无法为电脑硬件(尤其是显卡)提供稳定、充足的电力,会导致系统运行不稳定,表现为闪屏、自动重启等。

  • 解决方案:
    • 检查电源: 如果你最近升级了显卡或其他高功耗硬件,或者电脑已经使用了多年,电源可能成为瓶颈,可以尝试更换一个质量可靠的电源进行测试。

主板问题

主板上的显卡插槽、供电模块或电容出现问题,也可能导致显示异常。

  • 解决方案:
    • 排查: 这是最难排查的硬件问题,在排除了显卡、内存、电源的可能性后,如果闪屏依旧,可能需要考虑主板故障,可以尝试将显卡换到另一个PCIe插槽上试试。

第三类:显示器及连接线问题

有时候问题出在显示器本身或连接线上。

显示器故障

显示器内部的驱动板、电源、灯管或排线老化、损坏都会导致闪屏。

  • 解决方案:
    • 测试法: 将你的电脑连接到另一台正常的显示器上,如果在新显示器上一切正常,说明是你的旧显示器坏了。
    • 观察特征: 如果闪屏是整个屏幕不规则地闪烁、颜色异常、或出现竖线/横线,很可能是显示器硬件问题。

视频线(VGA/HDMI/DP线)问题

视频线接触不良、质量差或损坏,会导致信号传输不稳定,从而出现闪屏、花屏。

  • 解决方案:
    • 重新插拔: 将视频线两端都拔下来,重新插紧。
    • 更换线缆: 换一根质量好的视频线(比如纯铜芯、带磁环的HDMI/DP线)试试,如果用的是VGA线,建议换成数字信号线(HDMI/DP)。
    • 检查接口: 检查电脑和显示器上的接口是否有针脚弯曲或损坏。

接口松动

如果接口没插紧,稍微一动线就可能接触不良,导致闪屏。

  • 解决方案:

    确保视频线已经牢固地插入接口,并用螺丝拧紧(如果接口有螺丝孔)。


排查步骤总结(建议按此顺序操作)

  1. 基础检查: 检查视频线是否插紧,换一根好的线缆,连接到另一台显示器测试。
  2. 软件排查:
    • 关闭“高对比度”。
    • 更新或重装显卡驱动。
    • 运行 sfc /scannow 检查系统文件。
    • 进行“干净启动”,排除软件冲突。
  3. 硬件排查(台式机):
    • 关机断电,打开机箱,重新插拔内存条和显卡。
    • 清理机箱灰尘,确保散热良好。
  4. 寻求专业帮助: 如果以上所有方法都无法解决问题,特别是对于笔记本电脑,建议联系电脑品牌的官方售后或专业的维修人员进行检测,因为可能是主板、屏幕排线等内部硬件的深层故障。

希望这份详细的指南能帮助您找到并解决电脑闪屏的问题!

-- 展开阅读全文 --
头像
苹果手机铃声设置教程
« 上一篇 今天
金庸群侠传安卓手机版
下一篇 » 今天

相关文章

取消
微信二维码
支付宝二维码

最近发表

标签列表

目录[+]