问题出在“信号源”、“传输线”、“接收设备”三者之间的连接上。
第一步:检查最基本、最常见的问题(90%的故障在这里)
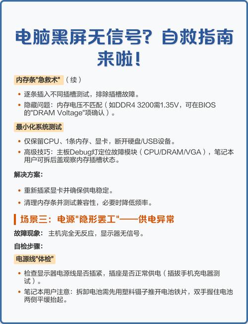
检查物理连接
这是最容易忽略也最常见的原因。

(图片来源网络,侵删)
- 插紧: 确保HDMI线两端都完全插入电脑和显示设备(电视/显示器)的HDMI接口,有时候看起来插好了,但可能松动了一点,请用力按紧再试试。
- 换接口:
- 电脑端: 如果你的电脑有多个HDMI接口(比如笔记本侧面和后面,或者台式机主板和显卡上),换一个接口试试。
- 显示器/电视端: 同样,换一个HDMI接口试试,有时候某个接口可能损坏了。
- 换线: 如果身边有另一根确认是好的HDMI线,换一根试试,HDMI线损坏是常见故障。
检查输入源
这是电视用户最容易犯的错误。
- 电视/显示器: 按下遥控器或显示器上的 “Input” (输入) 或 “Source” (信号源) 按钮。
- 选择正确的HDMI端口: 电视屏幕上会显示可用的输入源,
HDMI 1,HDMI 2,PC等,你需要选择你当前插入HDMI线的那一个,你插在电视的HDMI 3口,就必须在电视上选择HDMI 3。
第二步:检查电脑的信号输出
如果基本连接没问题,那问题可能出在电脑本身没有正确输出信号。
检查电脑是否识别到显示器
- Windows系统:
- 右键点击桌面空白处,选择 “显示设置”。
- 在这里查看是否能检测到第二块显示器(你的电视),如果能看到,但显示为“已断开连接”,说明问题可能出在信号切换上。
- 向下滚动,找到 “多显示器” 设置,尝试选择 “复制” 或 “扩展” 这两个选项,看看是否能解决问题。
- macOS系统:
- 点击屏幕左上角的 苹果菜单 ,选择 “系统设置” (System Settings)。
- 点击 “显示器” (Displays)。
- 查看是否能检测到第二台显示器,如果能看到,可以尝试调整分辨率或勾选 “镜像显示器” (Mirror Displays)。
切换视频输出模式(最关键的步骤之一)
很多笔记本和一体机需要手动切换视频输出模式。
- 快捷键: 查看你的键盘上的 Fn 功能键区,通常会有一个图标像显示器或屏幕的键(可能带有
CRT或HDMI的标志)。- 组合键: 通常需要按住
Fn键,再按这个功能键。 - 循环切换: 每按一次,可能会在 “仅电脑屏幕”、“复制屏幕”、“仅外接屏幕” 之间循环切换,多按几次,直到外接显示器有信号为止。
- 组合键: 通常需要按住
- 台式机用户: 如果你使用的是独立显卡,请确保视频线插在显卡的HDMI口上,而不是主板的HDMI口,如果插错了,电脑可能无法输出信号。
检查分辨率和刷新率
- 电脑和外接设备之间的分辨率或刷新率不匹配,也可能导致“无信号”。
- 在 “显示设置” 里,尝试将分辨率调低一个档次(比如从4K降到1080p),或者刷新率降到60Hz,看看是否能恢复信号,成功后再慢慢调高。
第三步:检查设备设置和驱动
重启设备
这是万能的解决方法,将电脑、显示器/电视和HDMI分配器/切换器(如果有的话)全部关机,等待1-2分钟,然后重新开机,这可以清除很多临时的软件或硬件故障。

(图片来源网络,侵删)
更新或重装显卡驱动
驱动程序是电脑和硬件沟通的桥梁,驱动出问题也会导致信号异常。
- Windows:
- NVIDIA显卡: 下载并安装 GeForce Experience 软件来更新驱动。
- AMD显卡: 下载并安装 Radeon Software 来更新驱动。
- Intel核显: 可以去Intel官网或使用电脑自带的“驱动程序更新”工具来更新。
- 重装驱动: 如果更新无效,可以尝试在“设备管理器”中卸载显卡驱动,然后重启电脑,系统会自动安装一个通用驱动,之后再去官网下载并安装最新的完整驱动。
- macOS: 通常系统更新会自动更新显卡驱动,但如果问题严重,可能需要考虑重装系统。
第四步:排查硬件故障
如果以上所有方法都试过了还是不行,那很可能是硬件故障。
- 测试设备:
- 用其他设备测试显示器/电视: 比如用游戏机、蓝光播放机或另一台电脑接上这台电视/显示器,看是否能正常显示,如果其他设备正常,那问题就出在你的电脑上。
- 用你的电脑测试其他显示器: 把你的HDMI线接到另一台显示器或电视上,看是否能正常显示,如果能,那问题就出在你原来的那台显示器/电视上。
- 可能的硬件故障点:
- 电脑的HDMI接口损坏。
- 显示器/电视的HDMI接口损坏。
- HDMI线内部断裂。
总结与快速排查清单
遇到HDMI无信号,不要慌,按这个清单快速过一遍:
- 【物理连接】 线插紧了吗?两头都插紧了吗?
- 【输入源】 电视/显示器选对HDMI口了吗?(Input按钮)
- 【笔记本/一体机】 按了
Fn + 显示器切换键了吗?多按几次试试。 - 【台式机】 视频线插在显卡上了吗?还是主板上?
- 【重启】 电脑、显示器、电视都关机再开一次。
- 【设置】 进系统显示设置,看看能不能检测到第二块屏幕,试试“复制”模式。
- 【驱动】 显卡驱动是不是过时了?更新一下。
- 【换设备/换线】 换一根HDMI线,或者换一台显示器/电视试试,判断是哪个环节坏了。
按照这个流程,99%的HDMI无信号问题都能被解决,如果最后还是不行,那很可能是硬件损坏,需要送修了。

(图片来源网络,侵删)
