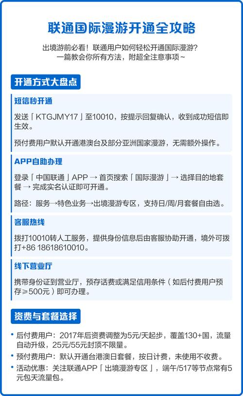
核心摘要
国际漫游的收费主要分为三大块:套餐费、通信费(通话/短信/数据),以及可能产生的其他费用,最关键的一点是:费用标准由您手机卡归属的运营商(如中国移动、中国联通、中国电信)决定,而不是您当前所在的国家/地区。

(图片来源网络,侵删)
影响收费的三大核心因素
您需要先明确以下几点,才能查询到准确的资费:
- 您归属的运营商:是中国移动、中国联通还是中国电信?不同运营商的资费不同。
- 您要去的国家/地区:去美国、日本、欧洲还是东南亚?不同国家的资费差异巨大。
- 您使用的手机卡类型:是普通的“套餐卡”(如全球通、动感地带),还是更优惠的“互联网套餐卡”(如腾讯王卡、阿里宝卡)?互联网套餐卡的国际漫游资费通常更高或受限。
主要收费项目详解
套餐费
开通国际漫游本身通常不收取固定的“开通费”,但部分特殊套餐可能会有要求。
- 预付费用户:通常需要账户里有足够的预存款,用于支付后续产生的通信费用,一般建议余额在100元以上。
- 后付费用户:确保您的信用良好,没有欠费,且套餐已开通国际漫游功能。
通信费(这是最大头的开销)
这是您在国外使用手机时产生的费用,分为数据、通话和短信。
A. 数据漫游费
这是最常用也最容易产生高额费用的部分。

(图片来源网络,侵删)
- 按量计费(最贵):不购买任何数据包,直接按实际使用的流量计费。资费非常昂贵,通常是“元/MB”,5元/MB,用1GB流量就要花费5000元!极不推荐!
- 漫游数据包/流量包(推荐):在出发前向运营商购买一定流量的数据包,有效期通常为几天到一个月,价格相对优惠,这是最主流、最划算的方式。
- 示例:中国移动针对“港澳台”或“欧洲”等地有不同价位的流量包,如“30元/天不限量”(限速)或“100元/5GB”等。
- 国际漫游套餐:部分高端套餐(如全球通钻石卡)可能已包含一定额度的国际漫游流量,超出部分按套餐标准收费。
B. 通话费
- 接电话:在国外接听电话的费用,通常按“分钟”计费,资费不低,在欧洲接听电话可能需要2-3元/分钟。
- 打电话:
- 打回中国:拨打中国的手机号或座机号,按“分钟”计费。
- 打给当地号码:拨打您所在国家的本地号码,按“分钟”计费。
- 拨打第三国号码:拨打您所在国家以外的其他国家号码,资费最高。
- 国际漫游通话包:和流量包类似,运营商也提供“漫游通话包”,购买后一定时间内接听和拨打中国电话会更便宜。
C. 短信费
- 发送短信:发送短信回中国,通常是8元/条 或 2元/条,具体看运营商。
- 接收短信:接收短信通常是免费的。
- 国际漫游短信包:如果短信使用量大,也可以购买短信包。
如何查询您所在运营商的具体资费?
最准确的方式是咨询您的运营商,以下是三大运营商的查询和开通方式:
中国移动
- 查询/办理渠道:
- APP:下载并登录“中国移动APP” -> 在搜索框搜索“国际漫游” -> 进入页面查询目的地资费并办理。
- 短信:发送
CXLM到10086,查询已开通国际漫游的国家/地区和资费。 - 客服:拨打
10086转人工服务咨询。
- 特点:全球覆盖最广,套餐选择多,适合频繁出差的商务人士。
中国联通
- 查询/办理渠道:
- APP:下载并登录“中国联通APP” -> “业务办理” -> “国际及台港澳通信” -> 查看和办理。
- 客服:拨打
10010转人工服务咨询。
- 特点:部分国家/地区的合作伙伴和资费有优势,Wi-Fi通话功能做得较好(可在有Wi-Fi的地方用国内号码接打电话,节省漫游费)。
中国电信
- 查询/办理渠道:
- APP:下载并登录“中国电信APP” -> 搜索“国际漫游”或进入“国际业务”专区。
- 客服:拨打
10000转人工服务咨询。
- 特点:在“一带一路”沿线国家覆盖较好,资费有竞争力。
省钱技巧和注意事项
- 【最重要】提前购买流量包! 出发前在国内通过运营商APP或客服购买,价格远比在国外临时购买或按量计费便宜。
- 开启“数据漫游”开关:到达目的地后,在手机设置中找到“蜂窝网络”或“移动数据”,开启“数据漫游”功能,才能使用购买的流量包。
- 警惕“后台偷跑流量”:关闭不必要的App自动更新、云同步、位置服务等,或开启“飞行模式”后再手动打开Wi-Fi,以防产生巨额的按量计费流量。
- 使用Wi-Fi通话:如果您的运营商和手机支持,开启Wi-Fi通话功能,在有Wi-Fi的环境下,接打电话都按国内标准收费,几乎不产生漫游费。
- 使用当地SIM卡/eSIM:如果在一个国家停留时间较长(超过一周),最经济的方式是购买一张当地的预付费SIM卡,或者为支持eSIM的手机开通当地的eSIM套餐。
- 使用App代替短信和通话:利用微信、WhatsApp、FaceTime等网络App进行通话和发信息,只要有Wi-Fi或流量包,基本免费。
- 查询清楚“特别国家和地区”:比如美国的关岛、塞班岛,虽然地理位置靠近,但资费标准可能不同,需要单独查询。
| 项目 | 费用类型 | 推荐做法 |
|---|---|---|
| 开通 | 免费(需保证账户状态良好) | 出发前通过运营商APP或客服确认已开通 |
| 数据 | 按量计费(极贵)或购买流量包 | 务必提前购买流量包,最省钱 |
| 通话 | 按分钟计费 | 尽量使用Wi-Fi通话或当地SIM卡 |
| 短信 | 按条计费 | 使用微信等App替代 |
强烈建议您在出发前,花5分钟时间,通过您手机卡对应运营商的官方APP或客服热线,查询您目的地的具体资费,并购买好合适的流量包。 这样才能确保您在国外用得安心,避免回国后收到“天价账单”的惊吓。

(图片来源网络,侵删)
