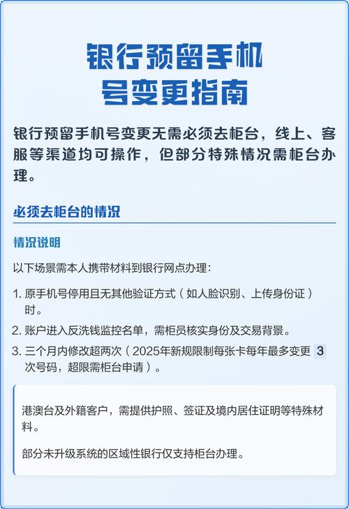
在操作前,请务必准备好以下信息:

(图片来源网络,侵删)
- 您的身份证原件:几乎所有渠道都需要进行身份验证。
- 您的银行卡:部分渠道需要您持有实体卡进行操作。
- 新的手机号码:确保这个手机号码是您当前正在使用且能正常接收短信的。
银行官方客服电话(最推荐,最方便)
这是最常用、最便捷的方法,可以足不出户完成操作。
操作步骤:
- 找到客服电话:在您银行卡的背面,找到客服热线(工商银行95588,建设银行95533,农业银行95599,中国银行95566,招商银行95555等)。
- 拨打电话:使用您当前预留的手机号拨打该银行的客服热线。
- 选择服务:根据语音提示,选择“人工服务”或“手机号修改”相关的选项。
- 身份验证:客服人员会要求您提供个人信息进行验证,
- 姓名、身份证号。
- 银行卡号。
- 可能会询问您近期的一些交易记录作为辅助验证。
- 部分银行可能会要求您提供银行卡的查询密码或交易密码。
- 提供新手机号:验证通过后,向客服人员提供您的新手机号码。
- 接收并回复验证码:银行会向您的新手机号发送一条短信验证码,您需要将这个验证码告诉客服人员。
- 确认完成:客服人员确认验证码后,会为您成功修改预留手机号,并告知您操作结果。
优点: 无需出门,操作简单,安全可靠。 缺点: 需要等待人工客服,有时可能需要排队。
银行手机APP(非常推荐,速度快)
如果您已经开通了手机银行,这是最快的方法。

(图片来源网络,侵删)
操作步骤:
- 登录手机银行APP:使用您的银行卡号、密码、验证码等信息登录。
- 找到入口:通常在“我的”、“安全中心”、“账户管理”或“个人信息”等板块可以找到“手机号管理”、“预留手机号修改”或类似的选项。
- 开始修改:点击“修改手机号”或“更换手机号”。
- 身份验证:系统会要求您进行多重验证,可能包括:
- 登录密码。
- 交易密码。
- 短信验证码(发送到您旧手机号上)。
- 输入新手机号:验证通过后,输入您的新手机号码。
- 接收并输入新验证码:银行会向您的新手机号发送一条短信验证码,在APP中输入这个验证码。
- 确认提交:确认信息无误后提交,系统会提示修改成功。
优点: 操作流程清晰,速度快,24小时可操作。 缺点: 需要您已开通并熟练使用手机银行。
银行网上银行
如果您习惯使用电脑操作,网上银行也是一个不错的选择。
操作步骤:

(图片来源网络,侵删)
- 登录网上银行:通过银行官网登录您的网上银行账户。
- 找到入口:路径通常与手机APP类似,在“账户管理”、“个人信息安全”或“客户信息”中找到“手机号修改”功能。
- 身份验证:过程与手机APP类似,需要输入登录密码、交易密码、接收旧手机号的验证码等。
- 输入新手机号并验证:输入新手机号,接收并输入新手机号收到的验证码。
- 确认提交:完成修改。
优点: 适合在电脑上操作,界面可能更清晰。 缺点: 需要电脑和网络,操作步骤可能比APP稍多。
银行柜台(最传统,最稳妥)
如果您不方便使用线上渠道,或者遇到特殊情况(如手机丢失、无法接收验证码等),可以去银行柜台办理。
操作步骤:
- 准备材料:携带本人有效身份证原件和需要修改手机号的银行卡。
- 前往银行:到该银行卡所属银行的任意一个网点。
- 取号排队:在柜台取号,等待叫号。
- 向柜员说明:向柜员说明您要办理“银行卡预留手机号修改”业务。
- 提交材料并验证:将您的身份证和银行卡交给柜员,柜员会核验您的身份信息。
- 操作与确认:柜员在系统中为您操作,期间可能会询问您一些问题,您需要提供新手机号,并可能需要在新手机上接收验证码,您需要在业务单上签字确认。
优点: 最传统、最稳妥的方式,适合所有人群,尤其适合不熟悉线上操作的用户。 缺点: 需要亲自跑一趟银行,受银行营业时间限制。
⚠️ 重要注意事项:
- 先解决旧手机号问题:如果您的旧手机号已经丢失、停机或无法接收短信,以上大部分方法都会受阻,这时,您必须去银行柜台办理,柜台可以通过您的身份证和银行卡等有效证件进行人工核实,为您办理。
- 安全第一:在通过电话或APP操作时,请确保您是在一个安全的环境下,不要连接公共Wi-Fi,任何时候都不要向陌生人透露您的密码、验证码等敏感信息。
- 及时更新:更换手机号后,请尽快登录手机银行、网上银行,检查并更新所有与该银行卡关联的服务(如支付宝、微信支付的自动扣款等)的绑定手机号,以免影响使用。
- 区分借记卡和信用卡:如果您有多张卡(如一张储蓄卡,一张信用卡),请确认您要修改的是哪一张卡,通常需要分别修改,信用卡的修改入口可能在信用卡APP或信用卡专属服务区。
总结建议
| 场景 | 推荐方法 | 原因 |
|---|---|---|
| 日常操作 | 银行客服电话 / 手机APP | 方便快捷,足不出户。 |
| 手机丢失/停机 | 银行柜台 | 线上方式无法验证,必须通过柜台人工核验身份。 |
| 不熟悉线上操作 | 银行柜台 | 柜员会全程指导,最稳妥。 |
| 追求速度 | 银行手机APP | 流程最优化,通常几分钟内即可完成。 |
希望这份详细的指南能帮助您顺利完成手机号的更改!
