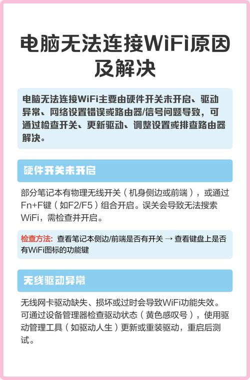
第一步:基础检查(先确认最简单的可能性)
这部分操作最快,也最有可能解决问题。

(图片来源网络,侵删)
-
确认路由器是否正常工作
- 看指示灯: 查看你的路由器电源灯、网络灯(WAN口灯)和WiFi信号灯是否正常亮着,如果电源灯不亮,检查电源插头是否插紧,如果网络灯闪烁或熄灭,可能是外网线路问题(联系你的宽带运营商)。
- 重启路由器: 这是最经典的“万能”方法,将路由器电源拔掉,等待30秒到1分钟,然后再插上,等待2-3分钟,让路由器完全启动后,再尝试连接电脑。
-
确认手机/其他设备能否连接
- 用你的手机或其他电脑(比如平板)连接同一个WiFi,看是否能上网。
- 如果其他设备也连不上: 那很可能是路由器或外网的问题,请先解决路由器问题(如上一步重启),或者联系宽带客服。
- 如果其他设备能连上,就只有你电脑不行: 那问题就出在你的电脑上,请继续往下看。
-
确认WiFi名称和密码是否正确
仔细核对你要连接的WiFi名称(SSID)和密码,确保没有输错字母、大小写或空格,可以尝试点击“显示密码”来确认。
(图片来源网络,侵删)
第二步:电脑端排查(如果基础检查无效)
如果确认是电脑的问题,我们可以从以下几个方面入手。
情况A:你之前能连,突然就连不上了
这种情况通常是软件或设置临时出了问题。
-
忘记网络后重新连接
- 在Windows系统,右下角点击WiFi图标 -> 找到你家的WiFi -> 右键点击 -> 选择“忘记”。
- 然后重新搜索WiFi,点击连接,输入密码,这可以清除掉可能损坏的缓存配置。
-
运行Windows网络疑难解答
(图片来源网络,侵删)- 右键点击右下角的网络图标 -> “疑难解答”。
- 系统会自动检测并尝试修复一些常见问题,按照提示操作即可。
-
重启电脑
简单但有效,重启电脑可以清除临时的系统错误和网络缓存。
-
检查飞行模式
确保电脑的飞行模式是关闭的,可以在右下角图标或设置中心里检查。
情况B:你电脑是第一次连这个WiFi,或者重装系统后连不上
这种情况可能是驱动或设置问题。
-
检查无线网卡开关
- 笔记本电脑: 很多笔记本侧面或键盘上有物理的WiFi开关(通常是一个小飞机图标),或者通过
Fn+F1~F12中的某个键(上面有WiFi图标)来开启/关闭无线功能,确保它是开启状态。 - 台式机: 检查机箱后部是否有无线网卡的天线是否插紧。
- 笔记本电脑: 很多笔记本侧面或键盘上有物理的WiFi开关(通常是一个小飞机图标),或者通过
-
更新无线网卡驱动程序
- 驱动是关键! 如果驱动损坏、过时或不兼容,就无法连接WiFi。
- 方法一(推荐):使用设备管理器
- 在搜索栏(按
Win键)搜索“设备管理器”并打开。 - 展开“网络适配器”列表。
- 找到类似 "Wireless-AC 9260", "Wi-Fi", "Intel(R)..." 或 "Realtek..." 等名称的无线网卡设备。
- 右键点击它,选择“更新驱动程序” -> “自动搜索驱动程序”,系统会尝试在线查找并安装。
- 在搜索栏(按
- 去官网下载(最可靠)
- 在另一台能上网的设备上,找到你电脑的品牌和型号。
- 访问该品牌的官方网站(如联想、戴尔、惠普等),进入“支持”或“服务”页面。
- 输入你的电脑型号,下载最新的“无线网卡驱动程序”或“WLAN驱动程序”。
- 将下载好的驱动文件拷贝到你的问题电脑上,安装运行即可。
-
检查网络设置
- 确保IP地址是自动获取:
- 右键点击右下角网络图标 -> “打开网络和Internet设置”。
- 点击“更改适配器选项”。
- 找到“WLAN”或“无线网络连接”,右键点击 -> “属性”。
- 双击列表中的“Internet 协议版本 4 (TCP/IPv4)”。
- 确保“自动获得IP地址”和“自动获得DNS服务器地址”这两个选项都被勾选,然后点击“确定”。
- 确保IP地址是自动获取:
第三步:进阶排查(如果以上方法都无效)
如果问题依旧顽固,可以尝试以下更深层次的排查。
-
系统文件损坏
- 以管理员身份打开“命令提示符”(在搜索框输入
cmd,然后右键点击“命令提示符”,选择“以管理员身份运行”)。 - 依次输入以下两条命令,每条命令输完后按回车,等待完成。
sfc /scannowDISM /Online /Cleanup-Image /RestoreHealth - 完成后重启电脑。
- 以管理员身份打开“命令提示符”(在搜索框输入
-
路由器设置问题
- 登录路由器管理后台(通常在浏览器输入
168.1.1或168.0.1,具体看路由器背面标签)。 - 检查“无线设置”中,是否开启了“MAC地址过滤”或“客户端隔离”功能,如果开启了,暂时关闭它再试。
- 检查无线频段,比如只设置了5GHz频段,而你的老网卡可能只支持2.4GHz。
- 登录路由器管理后台(通常在浏览器输入
-
硬件问题
- 终极怀疑: 如果所有软件方法都试过了,问题依旧,那很可能是电脑的无线网卡硬件本身损坏了。
- 验证方法: 如果你的电脑有蓝牙功能,蓝牙是否正常工作?因为蓝牙和WiFi通常共用一个天线模块,如果蓝牙也用不了,那硬件故障的可能性就很大了。
- 解决方法: 可以考虑购买一个USB无线网卡插上使用,或者送修。
总结一下排查流程
- 先看外: 路由器灯亮吗?手机能连吗?重启路由器。
- 再看内: 电脑WiFi开关开了吗?密码对吗?忘记网络重连。
- 再软件: 运行疑难解答,重启电脑,重点更新网卡驱动。
- 再设置: 检查IP地址是否为自动获取。
- 再深入: 运行系统文件修复命令,检查路由器后台设置。
- 最后怀疑: 考虑是无线网卡硬件坏了。
希望这个详细的指南能帮你解决问题!如果尝试了某一步后解决了,也欢迎告诉我,这样可以帮助到其他有类似问题的人,如果卡在某一步,也可以随时提问。
