苹果手机没声音是一个很常见的问题,原因可能有很多,从简单的设置错误到硬件故障都有可能,别担心,我们可以按照从易到难的顺序,一步步来排查和解决。

(图片来源网络,侵删)
请按照以下步骤进行检查,大概率能找到问题所在:
第一步:基础检查(最常见的原因)
这些步骤最简单,也最有可能解决问题。
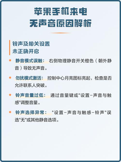
检查静音开关(侧边按钮)
这是最容易被忽略的地方,在手机左侧,有一个小小的物理拨片,叫做“静音/响铃模式开关”。
- 开关向上:手机处于响铃模式,声音正常。
- 开关向下:手机处于静音模式,所有声音都会被关闭,你可以向上拨动开关,让它恢复到响铃位置。
检查音量设置
- 媒体音量:在播放音乐、视频或游戏时,按一下音量增大键(右侧音量键),会看到媒体音量的滑块,确保它没有被调到最下面(静音)。
- 铃声、提醒和触感:进入 “设置” > “声音与触感”,检查“铃声与提示音”的音量是否被调低了,你也可以在这里尝试打开“振动”,看看是不是声音和振动都消失了。
检查是否连接了蓝牙设备
你的手机可能自动连接到了某个蓝牙耳机、音箱或车载系统,导致声音从那里输出,而不是手机扬声器。

(图片来源网络,侵删)
- 快速检查:从屏幕右上角下滑控制中心,查看蓝牙图标是否是高亮(蓝色)的,如果是,长按蓝牙图标,在弹出的设备列表中,断开或关闭蓝牙。
- 彻底关闭:进入 “设置” > “蓝牙”,将蓝牙开关关闭,然后再试一下手机声音。
第二步:软件与设置检查
如果基础检查没问题,那么可能是软件设置或应用本身的问题。
检查专注模式
“专注模式”会根据你的设置,屏蔽某些通知的声音。
- 检查方法:从屏幕右上角下滑控制中心,查看是否有月亮图标(代表专注模式已开启)。
- 关闭方法:长按月亮图标,选择“关闭”,或者进入 “设置” > “专注模式”,查看并关闭当前正在使用的模式。
重启手机
这是解决大部分软件小故障的“万能钥匙”,重启可以清除临时的系统错误,恢复正常的运行状态。
检查特定应用
- 是所有应用都没声音,还是只有某个特定应用(比如微信、抖音、游戏)?
- 如果是特定应用:尝试关闭并重新打开该应用,如果还不行,可以尝试更新应用或重启手机后再试。
- 如果是所有应用:问题更可能出在系统层面,请继续看下面的步骤。
检查“勿扰模式”
“勿扰模式”会屏蔽所有通知和来电的声音。
- 检查方法:进入 “设置” > “专注模式”,检查“勿扰模式”是否被意外开启了,你也可以从控制中心快速开关它。
第三步:系统与硬件检查
如果以上方法都无效,可能需要考虑系统或硬件问题。
检查扬声器是否被堵塞
手机的听筒和底部扬声器孔很容易被灰尘、碎屑或手机壳堵住。
- 解决方法:用干燥、柔软的软毛刷(如干净的化妆刷)轻轻清理扬声器孔。千万不要用尖锐的物体去捅,以免损坏扬声器。
检查系统更新
系统漏洞会导致声音异常,更新到最新的iOS版本可以修复这些问题。
- 操作方法:进入 “设置” > “通用” > “软件更新”,检查并安装可用的更新。
恢复设置(不丢失数据)
这个操作会重置所有系统设置,但不会删除你的照片、App等数据。
- 操作方法:进入 “设置” > “通用” > “传输或还原iPhone” > “还原” > “还原所有设置”,输入密码后,手机会重启,你需要重新连接Wi-Fi、蓝牙,并调整音量、壁纸等设置。
备份并恢复出厂设置(最后手段)
如果所有方法都失败了,这可能是最后的解决方案,它会将手机恢复到初始状态,请务必备份所有重要数据!
- 备份数据:进入 “设置” > “[你的姓名]” > “iCloud” > “iCloud云备份”,确保备份是开启的,然后点击“立即备份”,也可以通过连接电脑使用iTunes或Finder进行备份。
- 恢复出厂:进入 “设置” > “通用” > “传输或还原iPhone” > “抹掉所有内容和设置”,恢复后,从iCloud或电脑备份中恢复你的数据。
第四步:寻求专业帮助
如果完成以上所有步骤后,手机仍然没有声音,那么很可能是硬件故障了,例如扬声器损坏。
- 联系Apple支持:通过Apple官网的“支持”页面,可以在线预约或联系技术支持。
- 前往Apple Store零售店:预约Genius Bar,让专业的技术人员进行检测和维修。
- 授权服务提供商:寻找官方授权的维修点进行检修。
总结一下排查思路:
- 先看静音开关和音量 -> 2. 断开蓝牙 -> 3. 关闭专注/勿扰模式 -> 4. 重启手机 -> 5. 清理扬声器 -> 6. 更新系统/还原设置 -> 7. 备份数据并恢复出厂 -> 8. 联系官方维修。
希望这些步骤能帮你解决问题!
