第一步:快速检查(最常见的原因)
这些操作只需要几秒钟,能解决大部分问题。

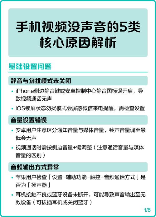
(图片来源网络,侵删)
检查音量键
- 媒体音量:在播放音乐、视频或玩游戏时,按一下音量+键,看看屏幕上弹出的音量条是否被调到最低或静音了。
- 铃声/通知音量:在手机主屏幕(非任何App内),按一下音量+键,查看音量条,通常会有几个小图标,如🔔(铃声)、📢(通知)、🔇(静音模式),确保它们没有被关闭。
检查手机是否静音
- 检查手机侧边或顶部是否有“静音拨片开关”(常见于三星、摩托罗拉等部分机型),如果这个开关被拨到静音位置,手机就会静音。
- 查看屏幕上的图标:检查屏幕右上角或左上角是否有🔇(静音图标),如果有,说明手机开启了静音模式,可以尝试从屏幕顶部向下滑动,打开控制中心,找到静音开关并关闭它。
检查勿扰模式
- 勿扰模式会屏蔽所有通知和来电铃声,但媒体声音通常不受影响,如果所有声音都没了,可以检查一下。
- 操作方法:从屏幕顶部向下滑动,打开控制中心,长按“勿扰模式”图标,确保它没有被开启,或者进入 设置 > 声音与振动 > 请勿打扰,检查开关状态。
第二步:检查特定应用和内容
如果只是某个App没声音,或者特定文件没声音,问题可能出在内容本身。
检查具体App
- 视频App(如抖音、B站、腾讯视频):确保视频没有被静音,并且音量条是亮的,有些视频本身就没声音。
- 游戏App:进入游戏后,检查游戏内的设置里是否关闭了声音。
- 浏览器:有些网站会自动播放视频或音频,但浏览器可能阻止了它们,点击浏览器地址栏左侧的“锁”或“i”图标,查看是否有被阻止的声音,并允许播放。
检查文件本身
- 尝试播放其他音乐或视频文件,如果其他文件有声音,说明是当前这个文件的问题。
- 尝试使用不同的耳机或外放,如果插上耳机有声音,但外放没声音,那问题可能出在外放扬声器上(见第五步)。
第三步:系统设置检查
如果以上检查都正常,可能是系统设置出了问题。
检查声音路由(音频输出)
- 检查是否连接了蓝牙:有时候手机会自动连接到蓝牙音箱或耳机,导致声音从那里输出,进入 设置 > 蓝牙,查看是否有已连接的设备,如果有,断开连接或关闭蓝牙,再试试看手机本身有没有声音。
- 检查“声音与振动”设置:
- 进入 设置 > 声音与振动。
- 确认“媒体音量”和“铃声与振动”的滑块没有被拉到最下面。
- 检查“使用默认通知音”是否开启,并尝试更换一个通知音测试。
检查“勿扰模式”的高级设置
- 进入 设置 > 声音与振动 > 请勿打扰。
- 确保“自动规则”里没有设置一个覆盖全天的模式(工作时间”或“睡眠时间”)。
- 在“中断”设置里,确保“允许重复来电”或“允许来自 starred contacts 的来电”等选项是开启的。
第四步:软件层面排查
如果设置都正常,可能是软件冲突或缓存问题。
重启手机
- 这是最简单也最有效的解决方法之一,可以清除一些临时性的系统错误,让音频服务恢复正常。
清除应用缓存和数据
- 如果只是某个App没声音(例如微信语音),可以尝试清除它的缓存。
- 操作方法:进入 设置 > 应用 > [选择出问题的App,如微信] > 存储,然后点击 “清除缓存”。(注意:清除数据会删除App内的所有信息,请谨慎操作)
检查系统更新
- 有时候系统Bug会导致音频问题,进入 设置 > 系统 > 系统更新,检查是否有可用的更新,厂商通常会通过更新来修复这类问题。
第五步:硬件检查
如果所有软件方法都试过了,那可能是硬件问题。
检查扬声器
- 外放扬声器:打电话时,把手机贴近耳朵听一听,通话声音是否正常?如果通话声音正常,但外放媒体声音没有,很可能是外放扬声器被灰尘、异物堵住了,或者损坏了,可以尝试用软毛刷或吹气球轻轻清理一下听筒和外放扬声器孔。
- 扬声器小孔:仔细检查手机底部的扬声器小孔,是否有灰尘堵塞。
检查耳机接口
- 如果你插过耳机,拔出后没声音,可能是耳机接口里有灰尘或脏东西导致接触不良,可以用吹气球或软毛刷清理一下。
尝试不同耳机
- 换一副好的耳机(有线或蓝牙)插上,看看是否有声音,如果新耳机也没声音,可能是手机的音频模块损坏。
第六步:最后的手段
如果以上所有方法都无法解决,可以考虑以下操作。
恢复出厂设置
- 警告:此操作会删除手机上的所有数据,请务必备份重要资料!
- 在 设置 > 系统 > 重置选项 中,选择 “清除所有数据(恢复出厂设置)”,这能解决由深度软件问题或系统文件损坏引起的故障。
联系官方售后
- 如果恢复出厂设置后问题依旧,那很可能是手机硬件(如音频芯片、主板)损坏了,请联系手机品牌官方售后服务中心进行检测和维修。
总结一下排查思路:
- 先看最简单的:音量键、静音模式、勿扰模式。
- 再看特定场景:是不是某个App或文件的问题?是不是连了蓝牙?
- 然后进设置:检查声音相关的所有设置项。
- 再试软件招:重启手机、清除缓存、更新系统。
- 最后想硬件:清理扬声器、换耳机测试。
- 终极操作:备份数据,恢复出厂设置,不行就送修。
希望这个详细的指南能帮你解决问题!
