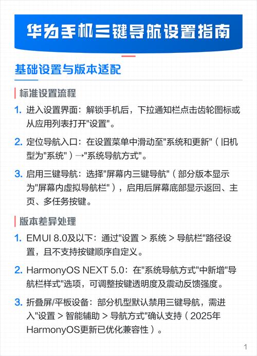
下面我将以华为手机上最常用的 华为自带输入法(华为智慧输入法) 和 第三方输入法(如搜狗、百度等) 为例,为您详细介绍如何进行设置。

(图片来源网络,侵删)
设置华为自带输入法 (华为智慧输入法)
华为自带输入法功能全面,与系统融合度高,是很多用户的首选。
如何进入键盘设置?
有两种主要方式:
-
从【设置】进入
- 打开手机的 【设置】。
- 向下滑动,找到并点击 【输入法和语言】 或直接点击 【语言和输入法】。
- 在默认键盘选项中,点击 【华为智慧输入法】 或 【华为键盘】。
-
从键盘界面直接进入
(图片来源网络,侵删)- 在任何可以输入文本的地方(如微信、备忘录),调出键盘。
- 长按键盘左上角的 【切换键】(通常是地球仪图标 ⌐)。
- 在弹出的输入法选择菜单中,点击右上角的 【设置图标 ⚙️】。
常用设置详解
进入设置后,您会看到很多选项,以下是常用功能的设置方法:
| 设置项 | 功能说明 | 设置建议 |
|---|---|---|
| 键盘布局与按键 | - 键盘类型:可选择标准、拇指、九宫格等。 - 按键声音:开启/关闭按键提示音。 - 按键振动:开启/关闭按键振动反馈。 - 触控时长:设置长按按键的触发时间。 |
建议开启按键振动,打字时更有手感,夜间可关闭声音和振动。 |
| 智能纠错与联想 | - 自动纠错:自动修正输入错误。 - 自动大写:句首自动大写。 - 智能联想:根据上下文提供候选词。 - 预测文本:在您输入前预测可能输入的词语。 |
建议全部开启,能大幅提升输入效率和准确率。 |
| 表情符号与贴纸 | - 表情符号:管理表情面板,可添加或删除常用表情。 - 贴纸:下载和使用动态贴纸。 |
可以自定义表情快捷入口,方便快速发送。 |
| 输入设置 | - 语音输入:开启/关闭语音输入,可设置方言。 - 手写输入:开启/关闭手写功能,可设置手写笔。 - 笔画输入:适合特定人群使用。 - 智能中英混合:中英文混合输入时自动切换。 |
语音输入和手写输入非常实用,建议开启。 |
| 外观与主题 | - 主题:选择预设的键盘皮肤,或从主题商店下载更多。 - 背景图片:自定义键盘背景。 - 字体:更换键盘上显示的字体样式。 |
这是个性化的重点,可以根据喜好更换自己喜欢的主题和背景。 |
| 高级设置 | - 云输入:开启后可同步常用词汇、短语,跨设备输入更方便。 - 个人词典:添加自定义词语或短语,避免被系统纠错。 - 隐私模式:关闭后,输入内容不会出现在应用推荐中。 |
强烈建议开启云输入,并添加自己的姓名、网络用语等个人词典。 |
设置第三方输入法 (如搜狗、百度、Gboard等)
如果您习惯使用搜狗、百度、谷歌等第三方输入法,设置方法也大同小异。
如何切换到第三方输入法?
- 进入手机的 【设置】 > 【输入法和语言】。
- 点击 【默认键盘】 或 【当前键盘】。
- 在列表中,您会看到所有已安装的输入法,选择您想使用的第三方输入法(如“搜狗输入法”)。
- 系统会弹窗提示,点击【切换】 即可。
如何设置第三方输入法?
切换后,设置入口通常有两种:
-
通过【设置】应用
(图片来源网络,侵删)- 再次进入 【设置】 > 【输入法和语言】。
- 您会看到 【搜狗输入法】 或其他第三方输入法的独立选项,点击即可进入其详细设置。
-
通过键盘界面
- 调出第三方输入法。
- 长按 【切换键】(通常是键盘左上角或右下角的图标)。
- 在输入法选择菜单中,点击该输入法的 【设置图标 ⚙️】。
第三方输入法的设置选项也非常丰富,通常包括:
- 外观:主题、皮肤、字体大小等。
- 功能:语音输入、表情包、智能纠错、输入模式(全键盘/九宫格)等。
- 隐私与安全:隐私键盘、词库云同步等。
其设置逻辑与华为自带输入法类似,您可以根据自己的需求进行调整。
如何添加/删除输入法?
-
添加输入法:
- 进入 【设置】 > 【输入法和语言】 > 【输入法管理】 或类似选项。
- 点击右上角的 【添加输入法】 或 【启用】。
- 从列表中找到您想安装的输入法(如搜狗、百度),点击下载并安装。
-
删除输入法:
- 同样在 【输入法管理】 界面。
- 找到您想删除的输入法,点击右侧的开关或 【禁用】。
- 系统会提示您,确认后该输入法就会被移除。
- 主入口:设置键盘的核心路径是 【设置】 > 【输入法和语言】 > 【具体输入法名称】。
- 快捷入口:在键盘界面长按 【切换键】 ⌐,然后点击 【设置图标 ⚙️】。
- 个性化:重点是调整 【键盘布局】、【声音/振动】 和 【外观主题】。
- 效率提升:务必开启 【智能纠错】、【智能联想】 和 【云输入】,并添加 【个人词典】。
希望这份详细的指南能帮助您完美设置华为手机的键盘,享受流畅的输入体验!
