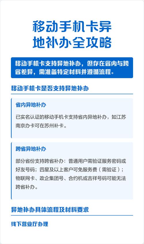
当然可以!手机卡异地补办现在已经非常普遍和方便了,主要分为线上补办和线下异地补办两种方式。

(图片来源网络,侵删)
下面我为你详细解释这两种方法,以及你需要准备的材料和注意事项。
线上补办(最推荐,最方便)
这是目前最主流、最快捷的方式,足不出户就能完成补办,整个过程大约需要1-3天。
适用条件:
- 你的手机卡之前没有办理过挂失。
- 你的手机卡目前处于正常使用状态,没有被冻结或报停。
- 你需要一张本人名下的、正常使用的银行卡。
办理流程(以各大运营商App为例):

(图片来源网络,侵删)
- 下载并登录运营商App:中国移动、中国联通、中国电信的手机官方App。
- 进入“业务办理”或“服务中心”:在App首页找到相关入口。
- 搜索“补换卡”或“卡挂失补卡”:进入办理页面。
- 选择“线上补卡”:系统会验证你的身份信息。
- 选择邮寄地址:填写一个能正常接收快递的地址(可以是家、公司等)。
- 选择支付方式:线上补卡通常需要支付新卡的工本费(一般为10-20元)和快递费(通常由运营商承担或你自行支付少量费用)。
- 提交申请并支付:完成支付后,你的旧卡会自动被挂失,新卡会通过快递寄给你。
- 激活新卡:收到新卡后,按照快递里的说明,通常需要拨打一个服务电话(如10086、10010、10000)或通过App进行激活,激活成功后,你的号码就恢复使用了。
优点:
- 足不出户:完全不用跑营业厅。
- 方便快捷:操作简单,全程线上完成。
- 自动挂失:提交申请后,旧卡会立刻失效,防止被盗用。
缺点:
- 需要等待快递:通常需要1-3天才能收到新卡。
线下异地补办(传统方式)
如果你需要马上用卡,或者不习惯线上操作,可以去异地的营业厅办理。
适用条件:

(图片来源网络,侵删)
- 基本所有情况都可以办理,包括手机卡已经丢失、损坏等。
- 需要本人携带有效证件。
办理流程:
- 找到附近的营业厅:通过地图App(如高德地图、百度地图)搜索“XX运营商 营业厅”,找到一家支持异地补办的营业厅,现在绝大多数正规营业厅都支持异地补办。
- 准备好有效证件:这是最关键的一步!必须携带本人有效身份证原件。
- 到柜台办理:向工作人员说明你的情况:“我的手机卡丢了,想在这里补办一张。”
- 身份核验:工作人员会核对你的身份证信息,可能会让你进行人脸识别或回答一些验证问题来确认是你的号码。
- 支付费用:支付新卡的工本费(一般为10-20元)。
- 拿到新卡并激活:当场拿到新卡后,工作人员会帮你剪卡(如果需要),并指导你插入手机开机,通常插入手机后信号就会自动恢复,即完成了激活。
优点:
- 立等可取:马上就能拿到新卡,立即恢复使用。
- 有人指导:对于不熟悉操作流程的人来说更安心。
缺点:
- 需要本人跑腿:必须携带身份证去营业厅。
- 可能需要排队:在高峰期可能需要等待较长时间。
【重要提醒】
- 身份证是核心! 无论是线上还是线下,本人身份证原件是办理的唯一凭证,没有身份证,任何方式都无法补办。
- 尽快办理! 一旦发现手机卡丢失,请立即办理挂失或补办,以防不法分子利用你的手机号进行盗刷、诈骗等非法活动,给你造成财产损失和信用风险。
- 绑定重要账户:如果你的手机号绑定了微信、支付宝、银行卡等重要账户,在补办新卡后,第一时间登录这些账户,确保安全,如果担心账户安全,可以先通过其他方式(如电脑端)修改密码或开启更高级别的安全验证。
- 保留好旧卡:如果旧卡只是找不到了但没坏,找回后可以拿着它去营业厅办理“保号换卡”,这样通常可以免费换卡。
| 方式 | 优点 | 缺点 | 适合人群 |
|---|---|---|---|
| 线上补办 | 足不出户,方便快捷,自动挂失 | 需等待1-3天快递 | 对时效要求不高,喜欢线上操作的用户 |
| 线下补办 | 立等可取,马上恢复使用 | 需本人跑营业厅,可能排队 | 需要马上用卡,或不熟悉线上操作的用户 |
手机卡异地补办完全可以实现。 我个人强烈推荐优先选择线上补办,因为它既安全又省心,如果你有急事,那就选择线下去营业厅办理,记得带上你的身份证!
