电脑连不上手机热点是一个非常常见的问题,通常由多种原因导致,别担心,我们可以按照从简单到复杂的顺序,一步步排查和解决。

(图片来源网络,侵删)
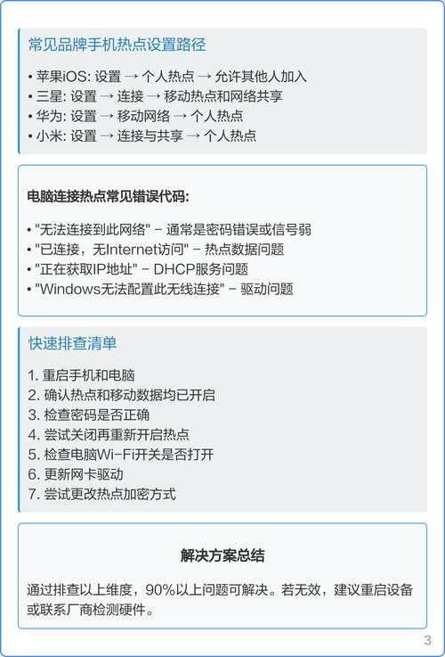
下面是一份详细的排查指南,涵盖了90%以上的可能性。
第一步:基础检查(最常见的原因)
这部分操作简单,但往往能解决大部分问题。
-
确认手机热点已开启
- 检查手机的状态栏,确保热点图标(通常像一个倒过来的三角形或信号塔)是亮着的。
- 进入手机的“设置” > “个人热点”或“移动网络共享”,确保开关是打开状态。
-
确认热点密码输入正确
(图片来源网络,侵删)- 这是最最常见的原因之一,密码中可能包含大小写字母、数字或特殊符号(如
!@#$%^&*),输入时一定要小心。 - 建议操作: 在电脑上输入密码时,先点击“显示密码”的眼睛图标,确认无误后再连接。
- 这是最最常见的原因之一,密码中可能包含大小写字母、数字或特殊符号(如
-
确认电脑的Wi-Fi已开启
检查电脑任务栏右下角或控制中心的网络图标,确保Wi-Fi功能是开启状态(不是飞行模式)。
-
确认手机和电脑距离足够近
手机热点的信号覆盖范围通常不大(几米到十几米),中间最好没有厚墙等强障碍物,尝试把电脑和手机放近一点再连接。
-
尝试重启
- 重启手机: 关闭手机热点再重新打开,或者直接重启手机,这可以清除临时的软件故障。
- 重启电脑: 同样,重启电脑可以解决系统或网卡驱动的临时性问题。
第二步:进阶排查(如果基础检查无效)
如果以上步骤都试过了还是不行,我们需要进行更深入的检查。
-
检查连接数量限制
- 很多手机系统(尤其是iOS)默认只允许一个设备连接热点,如果你已经有另一台设备(如平板)连上了,新的设备可能就无法连接。
- 解决方法: 进入手机的“设置” > “个人热点”,查看“最大连接人数”或类似的选项,将其调高或断开其他设备的连接。
-
检查手机热点的频段
- 现在的手机热点通常支持两种频段:2.4GHz 和 5GHz。
- 4GHz: 信号穿墙能力强,但速度较慢,且容易受到微波炉、蓝牙设备等干扰。
- 5GHz: 速度快,干扰少,但穿墙能力弱,覆盖范围小。
- 问题所在: 一些老旧的电脑Wi-Fi网卡可能不支持5GHz频段,导致无法搜索到或连接到手机的热点。
- 解决方法:
- 最佳方案: 在手机的“个人热点设置”中,将“频段”或“AP频段”设置为“2.4GHz”(如果该选项可用),这是解决兼容性问题的最有效方法。
- 次选方案: 尝试更新电脑的Wi-Fi驱动程序(见下一步)。
-
更新或重置电脑的Wi-Fi驱动程序
- 驱动程序是硬件和操作系统之间的桥梁,过时或损坏的驱动会导致连接问题。
- 在Windows上更新驱动:
- 右键点击“开始”按钮,选择“设备管理器”。
- 展开“网络适配器”,找到你的无线网卡(通常包含 "Wireless", "Wi-Fi", "Intel", "Realtek" 等字样)。
- 右键点击它,选择“更新驱动程序” > “自动搜索驱动程序”。
- 如果自动搜索不到,可以去电脑品牌官网或网卡芯片制造商官网(如Intel、Realtek)下载最新驱动手动安装。
- 在macOS上: 通常系统会自动更新驱动,但如果问题严重,可以考虑更新macOS系统。
-
忘记网络后重新连接
- 电脑可能保存了错误的热点配置。
- 在Windows上:
- 进入“设置” > “网络和Internet” > “WLAN”。
- 点击“管理已知网络”。
- 找到你的手机热点名称,点击它,然后选择“忘记”。
- 重新搜索并连接热点,重新输入密码。
- 在macOS上:
- 点击屏幕右上角的Wi-Fi图标。
- 选择“打开网络偏好设置...”。
- 在“高级...”选项卡中,找到你的手机热点,点击左下角的“-”号将其删除。
- 回到主界面,重新选择并连接该热点。
第三步:深度排查与终极解决方案
如果以上方法都无效,问题可能出在更深层次。
-
检查手机设置
- “最大兼容性”模式(仅限iOS): 在iOS 13及更高版本中,有一个“最大兼容性”选项,开启后,热点会使用兼容性更好的5GHz频段,但速度可能会受限,可以尝试开启或关闭这个选项看是否有效。
- AP隔离(或称客户端隔离): 某些安卓手机的“高级”设置中可能有此选项,开启后,连接到热点的设备之间无法互相通信,但通常不影响连接互联网,可以尝试关闭它。
-
运行Windows网络疑难解答
在Windows的“设置” > “网络和Internet” > “状态”页面,向下滚动找到“网络疑难解答”,让系统自动检测并修复问题。
-
重置网络设置(终极大招之一)
- 这会清除你电脑上所有保存的Wi-Fi密码、VPN和以太网设置,将其恢复到初始状态。
- 在Windows 10/11上:
- 进入“设置” > “网络和Internet” > “高级网络设置”。
- 点击“网络重置”。
- 点击“立即重置”,然后重启电脑。
- 在macOS上:
- 进入“系统偏好设置” > “网络”。
- 选择Wi-Fi,点击“高级...”。
- 在“高级”窗口的“Wi-Fi”标签页下,点击左下角的“-”号删除所有网络配置。
- 重启电脑。
-
在手机上重置网络设置(终极大招之二)
- 如果问题只在连接某台特定手机时出现,可能是手机热点的配置出了问题。
- 注意: 这会清除手机上所有Wi-Fi密码、蓝牙配对和VPN设置,但不会删除你的个人数据(如照片、联系人)。
- 在iOS上: 进入“设置” > “通用” > “传输或还原iPhone” > “还原” > “还原网络设置”。
- 在Android上: 进入“设置” > “系统” > “重置选项” > “重置WLAN、移动数据和蓝牙”。
总结与建议
遇到问题时,可以按照以下流程快速定位:
- 先简单: 重启手机和电脑,检查密码和距离。
- 再进阶: 检查手机热点连接数限制,并将手机热点频段强制设为2.4GHz。
- 再深入: 在电脑上“忘记网络”后重连,或更新Wi-Fi驱动。
- 最后大招: 重置电脑的网络设置,或重置手机的网络设置。
如果所有方法都尝试后仍然无法解决,那么可能是:
- 硬件故障: 电脑的Wi-Fi网卡或手机的天线/模块出现硬件损坏。
- 系统严重问题: 操作系统文件损坏,需要重装系统。
在这种情况下,建议寻求专业技术人员的帮助,希望这份指南能帮你解决问题!
